Математика — один из самых сложных предметов для сдачи ЕГЭ. Особенно, если ты гуманитарий. Какие основные формулы помогут тебе хорошо сдать базовый экзамен? Делимся с тобой необходимым материалом для подготовки к ЕГЭ по математике.
Свойства арифметического квадратного корня
Арифметическим квадратным корнем из неотрицательного числа a называется такое неотрицательное число, квадрат которого равен a. Если нужно прочитай это утверждение ещё раз, чтобы понять его. Этот арифметический корень имеет свойства, представленные на картинке. Заучи их, ведь задания на подобную тематику встречаются в семнадцатом вопросе ЕГЭ.

Демоверсия ЕГЭ-2022 по математике. Базовый уровень
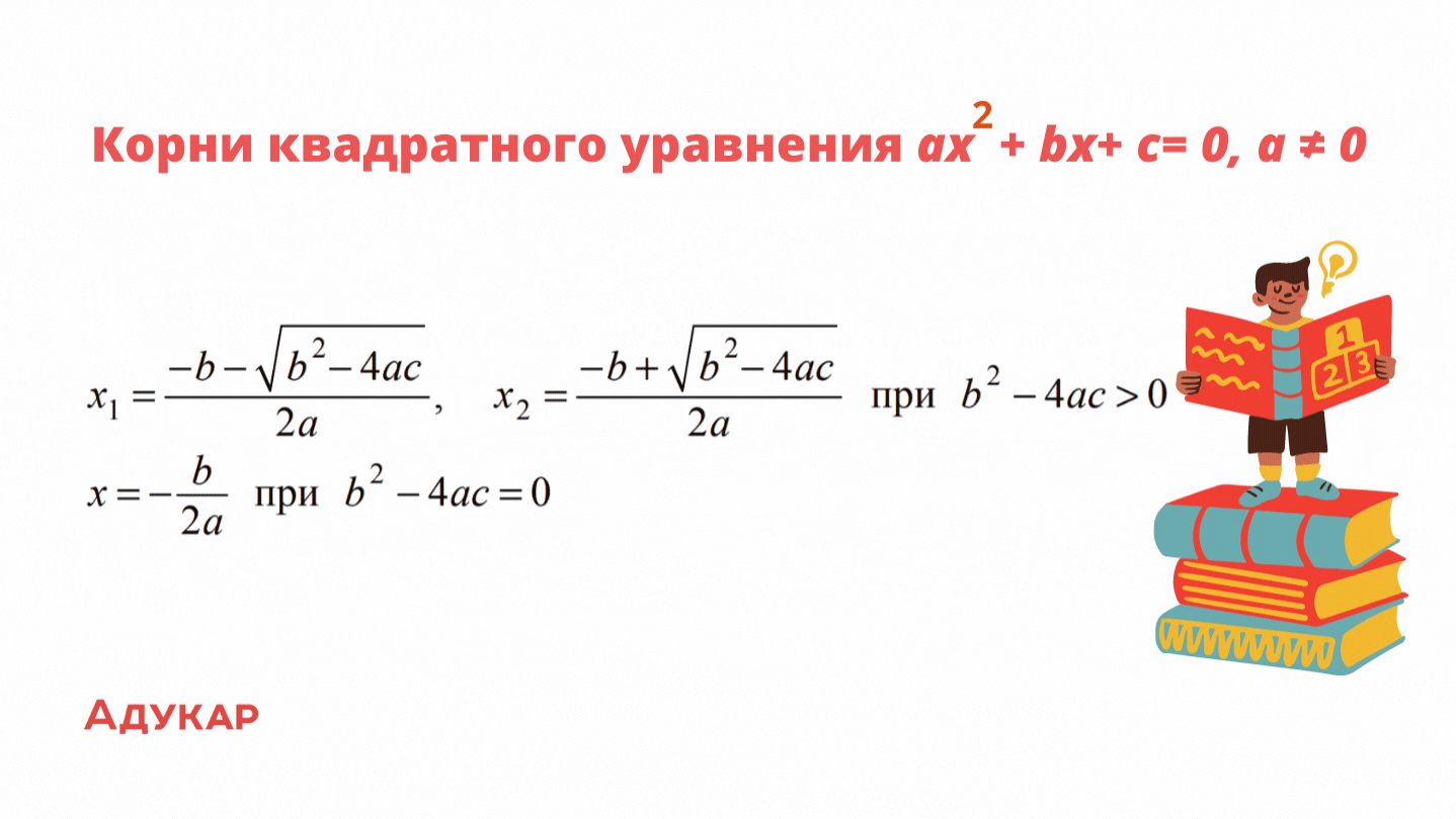
Корни квадратного уравнения
Напоминаем, что уравнение является равенством, содержащим в себе переменную, значение которой нужно найти. А когда переменная, входящая в уравнение, возведена во вторую степень (в квадрат), то такое уравнение называют уравнением второй степени или квадратным уравнением. Чтобы решить его без проблем, нужно выучить несколько формул. Не забивай на это, так как квадратные уравнения будут в девятом вопросе.

Формулы сокращенного умножения
Тут всё сложнее, чем дважды два — четыре. Но тебя снова выручат формулы. Они облегчат работу с объёмными вычислениями. Есть вероятность, что на ЕГЭ ты встретишь задания на сокращённое умножение в седьмом вопросе.

Стоит сказать, что на картинке выше собраны не все формулы. На самом деле их больше.
Степень и логарифм
Логарифмы считаются одной из самых сложных тем в курсе школьной математики, поэтому не жалей времени на её разбор. Логарифм по основанию a от аргумента x — это степень, в которую надо возвести число a, чтобы получить число x. В неравенстве всё выглядит так: loga x = b, где a — основание, x — аргумент, b — собственно, чему равен логарифм. На картинке ниже мы собрали формулы со свойствами степени и логарифма. Их стоит приберечь (в уме, а не шпаргалках) для седьмого и семнадцатого заданий.

Площади поверхностей и объёмы тел
Спроси любого школьника и он ответит: площадь геометрической фигуры — это величина, характеризующая её размер. Объём — это величина фигуры в длину, высоту и ширину, измеряемая в кубических единицах. Если ты тоже знаешь эти правила, значит в формулах ниже разберёшься без проблем и с шестнадцатым вопросом ЕГЭ справишься.

Тригонометрические функции
Напоследок повторим, что такое тригонометрические функции. Это элементарные функции, которые исторически возникли при рассмотрении прямоугольных треугольников и выражали зависимости длин сторон этих треугольников от острых углов при гипотенузе. Синус, косинус, тангенс, котангенс — ключевые понятия тригонометрии. Чтобы запомнить, как они работают, тебе пригодится картинка ниже. Задания на тригонометрию есть в седьмом вопросе ЕГЭ.

Справочные материалы базового ЕГЭ-2022 по математике
Теперь ты знаешь всё о наиболее распространённых формулах в базовом ЕГЭ по математике. К сожалению, подготовку к экзамену на этом закончить нельзя. Но ты можешь записаться на бесплатное пробное занятие по математике в Адукар.
Cпасибо, что дочитал до конца. Мы рады, что были полезны. Чтобы получить больше информации, посмотри ещё:
Типичные ошибки при выборе профессии
ЕГЭ по математике: что изменится в 2022 году?
Итоговое сочинение 2022: всё, что о нём нужно знать
Не пропускай важные новости и подписывайся на наш YouTube, ВК, Instagram, Telegram.
***
Если хотите разместить этот текст на своём сайте или в социальной сети, свяжись с нами по адресу info@adukar.by. Перепечатка материалов возможна только с письменного согласия редакции.